作者:微思敦发布时间:2020-12-28 18:42:00
分享到:
在日益加快的生活节奏下,许多用户愈发没有耐心自己亲自挑选商品。与此同时,经过了多年商家“自卖自夸”式的宣传轰炸,他们也更希望得到普通用户对于产品的真实反馈。他们需要的是建议,需要的是能链接品牌性能和用户需求的优质内容。
作为知名UGC内容分享种草平台,“种草模式”的先行者。目前,小红书月活跃用户已超过1亿,每天可产生280,000+次的新笔记,日笔记曝光80亿次。小红书打造了“笔记生产”→“用户种草”→“认知品牌”→“购买分享”的完整生态链。在这个生态链下,用户、品牌方和KOL/KOC在平台上形成了良性互动,品牌推广更具原生态,用户接受度高。这是小红书的独特优势,也是越来越多商家选择在小红书上做营销推广的重要原因。

从产品的外因来说,这与小红书早期的发展策略密不可分。而从内因上来分析:“美妆类产品,天生是就一种非常需要使用反馈的产品。”这一特点完美符合了小红书的平台特性。当然,小红书绝不会满足只成为个别品类狂欢的“秀场”,近来“3C产品”在小红书上的发展势头也十分强劲。3C产品,是“计算机类、通信类、消费类”电子产品的统称,通常包含“手机电脑、生活电器、智能设备、摄影数码”等分类。说起3C产品,“理性、高效、科技感”等关键词通常是人们的第一印象,普通用户好像很难第一时间把3C产品和小红书关联起来。3C产品大多具有强实用性、高客单价等特点。但越是高客单价的商品,普通用户的购买周期就越长,所以用户越渴望得到真实的使用反馈。针对这一点,小红书上的众多“种草笔记”,恰好满足了用户渴望真实反馈的需求。所以3C类产品,其实非常适合在小红书上进行的。微思敦发现,近来,小红书上3C产品的笔记数量增长非常之快。这证明已有部分商家注意到了小红书在3C产品上的天然推广优势,正在积极的抢夺蓝海流量。

在小红书的3C产品大盘中,占比最多的是手机类产品,手机专区知名品牌较多,可以在新产品发布会前夕,抓住新品搜索量的猛增期,配合效果投放,为产品进行多重维度曝光。生活类家电在今年下半年进入迅速扩张期,在整体大盘中的占比越来越大。吸尘器、扫地机、洗地机等产品品牌纷纷入场。生活家电类产品的客单价,即使在3C产品中都属于偏高一类,所以更需要进行长期的内容种草,提高品牌声量,借用知名品牌热度,迅速抢占站内行业流量。目前厨房电器还处于待开发期,一些热门分类如“微波炉”“电饭煲”等,并没有知名品牌进行长期投放,非常适合新产品入场。可以利用优质笔记内容,低成本获取优质流量,在电商节点加大投放力度,引爆增长。在前期规划产品整体的推广策略时,我们需要找准自身品牌的定位,不符合品牌定位的推广策略会导致产品在推广中期陷入“预算不足”“效果、内容难兼顾”等推广困局。所以,在制定整体策略时,微思敦小红书资深运营团队会根据小红书站内部分热门3C品牌的相关数据,帮客户找准自身产品在站内的定位,从而制定合理的推广目标:是在小红书是从“0到1”从头做起?还是从“1到2”加深强化。

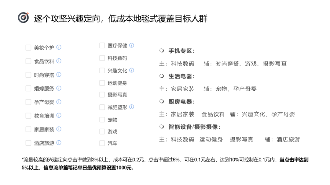
因为在小红书的信息流投放后台并没有“3C产品”这一分类,所以许多客户经常会遇到不知道如何选择分类的情况。针对于此,微思敦小红书资深运营团队经过优化归纳,为大家带来了一套详细的兴趣定向选择方案,主要定向维度、辅助定向维度,根据预算能力进行自主分配,帮助品牌更好地覆盖目标用户群体。如“生活电器”这类产品,一般在小红书上购买的主力人群会是刚成家的女性群体,所以我们主选兴趣定向“家居家装”,副选“孕产母婴”,这样就可以将广告素材精准地展示在有高潜在购买需求的用户面前。

针对关键词的SEM,运营团队会根据不同类型客户以及不同的推广需求,通过总结 的“预算/需求”四象限表,来高效确定目前的SEM策略,为产品推广带来最优解。
以上这些全部都是微思敦运营团队长期归纳总结而来,是不是干货十足呢?这里不妨再打个小广告,微思敦目前在招贤纳新中,欢迎志同道合的小伙伴加入哦!

在推广中,优质的内容不仅能够提高种草力度还能节省更多预算。微思敦为大家带来优秀笔记素材四大主题方向。
01、产品评测
根据产品结合使用场景和目标人群,制作测评攻略或者选购心得,快速获得点击量。
利用高颜值的环境配合产品使用图,辅助提升产品的美感,让用户提前联想到使用产品的幸福感。

将高颜值达人用作素材首图,可以吸引用户点击的同时,引发互动讨论。

可以利用有趣的视频,吸引用户的了解欲望,在软植入中潜移默化植入品牌理念。
在投放素材后,我们不仅要关注点赞评论数、转化等数据层面的信息,小红书平台独特的种草属性,让笔记的评论区内容也成了需要重点关注的优化点。做好素材底下的评论引导,不要让笔记的评论空有“量”没有“质”,让评论区也成为促进种草的重要一环,更好地帮助品牌提升站内声量。从长期运营的角度上看,小红书上的品牌种草,不仅提升了产品在站内的声量,品牌的知名度、美誉度也慢慢渗透淘系购物平台,侧面促进了外部平台的销售转化,这从许多产品的评论区就可见一斑。

最后,针对小红书站内推广的一些热门问题,微思敦小红书资深运营团队给出了他们的建议:Q:618、双十一电商节点,平台流量上涨,如何抓住流量提升媒体资源占有率?A:提前10天测试出点击率较高的素材稳定投放,同步储备3-5篇同类型、不同内容的素材,节点前1-2天加入投放。Q:竞品加大投放力度,提高出价,如何抵御竞品的加入和阶段投放?A:竞品突然加大投放力度往往是把预算集中在电商节点投放,与我们策略不同,对于竞品来说节点冲量是加价“露脸”、对于我们来说节点投放是稳定成本进行“收割”,后期建议把福利活动可放在电商节点前后,营造活动氛围。Q:针对效果广告投放机制,信息流和搜索如何达到1+1>2的效果?A:日常投放主要以信息流占笔记软性植入,搜索辅助流量承接,节点投放主要以搜索占位,信息流辅助拉新。A:“出价策略”需要选取点击率高同时封面及标题内容包容性较强的笔记,如本身占据竞争优势新笔记上线不建议使用。Q: 针对不同笔记风格以及不同等级的达人,如何制定最优化的投放策略?A:笔记种草更看重的是内容的优质度和达人的种草能力,内容较好、配合度高的达人笔记建议可以做持续投放,明星及头部达人笔记建议在营销节点做投放;干货性质、较硬广的笔记以搜索推广为主,综合向内容以信息流为主。Q:不同产品的推广,投放逻辑是否一样,应该注意哪些事项?A:推广不同产品时,先了解目前竞品在投情况(包括笔记数量、达人量级,投放形式等),如果处于被动方,建议采用该品类下较为热门的笔记风格,先提高竞争优势,再来推广核心内容。Q:搜索投放时候会造成同品牌笔记相互竞争拉高成本?如何合理化?A:小红的展现较为千人千面,搜索用户带有较强的求知性,浏览习惯不会只看1-2页的内容,热度较高的搜索词可保持5篇笔记在投,重点关注词可保持3-5篇在投,一般覆盖词保持1-2篇笔记在投。
以上就是微思敦小红书事业组为大家带来的关于3C品类在小红书上的推广攻略。微思敦小红书事业组有着完善的成员配备,拥有资深:商务团队、运营团队、内容团队共计20余人。可以从效果投放、内容营销、资源整合三个层面为广告主提供全面的营销服务。除前端投放外,公司自有大量小红书KOC、KOL资源,可以承接多品类客户,为品牌的各类推广需求提供服务:
我们提供的不是机械化的产品售卖,而是切实地站在客户角度,结合小红书社区调性,输出合适且极具性价比的营销方案。
微思敦作为小红书官方授权代理商,在提高广告主用户转换质与量的同时,也收获了来自媒体方的认可,荣获2020年小红书“效果广告突出贡献奖”。
2020年即将过去,在接下来的一年,微思敦必将继续携手小红书,以创意、数据和优质服务,为品牌赋能,为增长助力。