“耳朵经济”打造喜马拉雅在线教育营销新机遇
在疫情期间获取相关信息大家最常用的方式是什么?想必大家的答案都是看新闻、看热点,那么除了看,大家有没有发现其实“听”也成为我们获取信息的一种方式,不仅限于听新闻、听广播,听音频也成为我们获取信息、提升自我、参与外界联结的渠道。
据QuestMobile2020年的数据显示,2020年第一季度由于受到疫情的影响,在线教育迎来爆发契机,典型在线教育平台春节后涨势强劲,在得到寒假延期通知后,典型平台纷纷开放免费课程,进入寒假以后,节前主攻文化课学习的微信小程序增长较快,而疫情发酵后,每天需要向班主任汇报孩子健康的班级小管家则增长5倍,如下图所示。

图源:QuestMobile
同样据易观数据显示,在本科及以上教育和成人教育方面,互联网教育行业触达更多潜在客群和需求场景,职业教育焕发新活力、以及下沉市场渗透率提升。后疫情时代,行业竞争还会进一步激化,OMO模式、技术升级、教育智能化等既有行业趋势将加速落地,促进在线教育体验和效果的提升。
艾瑞咨询在2012年—2022年中国在线教育细分市场结构的分析里也用下图的方式指出,高等学历教育及职业培训一直是中国在线教育的市场主体,占整个在线教育市场规模的80%左右,当疫情来袭,K12教育成为刚需的时候,K12也会随着这股潮流继续提升在市场的占比,预计2022年达到27.7%,职业培训的在线教育占比也将预计在2022年达到27.1%。

图源:艾瑞咨询
在学习渠道方面,app和线上直播成为主流,包括抖音、快手、喜马拉雅等app在内的在线学习平台开始集中发力,集合从K12到成人教育和职业培训的全领域教学资源,实现了疫情期间在线教育突破式的增长。
在这之中,喜马拉雅独特的“耳朵经济”吸引了我们的注意,从听新闻到听课程,喜马拉雅是如何实现这一转变的呢?
下图是用户们在疫情期间使用喜马拉雅的方式,通过听课程的方式来获取知识,既可以利用碎片化的时间又可以进行相关领域的学习。

据app课程数据显示,疫情期间喜马拉雅推出的相关专题和行业洞悉的课程,平均时长在30分钟到60分钟左右,邀请不同领域的专家主讲,给予用户们全新的体验方式。同时喜马拉雅全新的人声读广告的形式也吸引了众多用户,试想你在课程学习的时候,听到人声广告念白,“こんにちは、桜日本語です”(大家好,我们是樱花日语),从听觉上是不是感到耳目一新,同时全新的根据平台特性定制的“耳朵念白”也给予了广告主们全新的体验,可以说,疫情期间,作为“耳朵经济”领域独角兽的喜马拉雅抓住机遇实现了逆风翻盘,这也体现为喜马拉雅的用户的留存率的得到了极大的提升。
那么喜马拉雅又是如何抓住用户痛点,成功打开“耳朵经济”的新蓝海的呢?仔细想想应有以下两点:
1.教育是刚需——在线教育是对传统线下教育的有益补充
“十年树木,百年树人”,教育贯穿人的一生,任何的外界因素都需要在关键点助力以实现人的全面发展。马克思曾经说过 : “ 劳动是为每个人设定的天职,而资本是共同体公认的普遍性和力量,人们获取的知识最后都会转化为下一阶段自我提升的资本”,也正是在这一知识转化为资本的闭环里,人们逐渐实现了马克思所设想的人的全面自由发展,而这样的发展不仅仅需要人的主观行为的努力,也需要外部力量的持续推动。因此优质的教育成为人们的刚需,那么在疫情期间线下辅导受阻的情况下,在线教育便成为人们的首选方式。
纵观喜马拉雅推出的系列课程,不仅限于“新闻的搬运工”,而是从疫情和经济、疫情和人的发展以及从当下热点例如高考、中考、公务员考试、考研复试等方面入手,为用户带来全方位的教育服务。同时喜马拉雅还邀请上海华山医院感染科主任张文宏进行了线上直播课,指导人们在疫情之后如何恢复到正常的生活节奏中去。


图源:人人公益
2.平台的转型升级——平台的转型升级助推了用户的留存
在以往我们对喜马拉雅的认知是“专业的音频分享平台、中国最大音频平台”,教育在喜马拉雅的存在感并不强,但是从教育行业的细分特点上来看,疫情期间积极上线在线教育的内容是十分明智的。
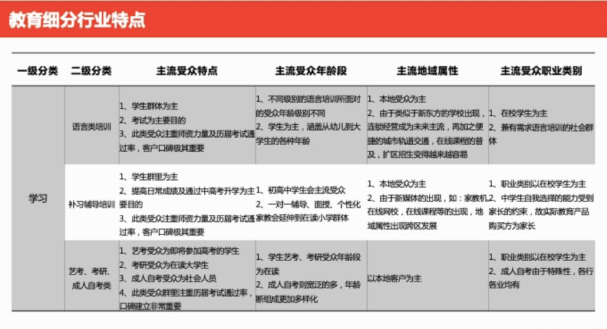
首先,从国内的教育方向看可以分为学习、工作、生活和出国四大块,主要受众集中在以考试为主要目的的学生群体、以增加职业技能为主的工作人群和需要切实技能的成年人,例如下图:

(点击查看大图)

(点击查看大图)
有需求就有市场,实际上喜马拉雅早就开始尝试进行教科书的有声化,尤其是语言学习课程的有声化,下图的日语书籍便是很好的例证。

那么对应的,从品牌方的角度来说,喜马拉雅新业务领域的开阔实际上也为品牌提供了新的曝光机会。
首先,喜马拉雅作为音频行业的超级独角兽,坐拥73%的行业占有率;平台数据也是相当可观,如5.3亿激活用户、超700万主播资源、1.09亿MAU、3000万DAU、147分钟的日均收听时长等。平台聚集了泛知识的高质量用户群体,本科及以上学历人群占比75%、汽车用户占比57%、年收入13万+的用户占比77.6%。
作为“听觉领域的知乎”,喜马拉雅同样也具有“三高人群”的用户特征,即“高学历、高收入、高消费”,这也给予了选择在喜马拉雅进行广告投放的品牌更多的客户留存的机会。
其次,随着用户随着信息的下沉和用户的垂直细分,一方面用户在教育领域越来越渴望得到自己对应细分领域的专业知识并主动出击,另一方面品牌主依据用户的动态在对应平台进行广告投放既可以提高留资率还可以依据投放效果进行对应策略的修改,可谓一举两得。
那么上述路径在喜马拉雅应该如何操作呢?
1. 账户搭建
具体方式有两种:根据业务/产品需求设置多个账户和根据推广需求设置多个推广组合推广计划。

2. 投放设置
投放设置板块广告主可以按照推广产品的属性进行设置和分类,例如基础属性、兴趣、用户环境、预算&出价以及创意。以基础属性为例,当投放的产品具有明显的性别区分的时候,可以设定行业,相反则不建议进行设置。

那么在上述账户搭建和投放策略下,又有哪些值得借鉴的教育行业在喜马拉雅进行投放的案例呢?
01 某成人教育行业平台


投放效果:投放效果:日消耗30000+,单日消耗增长100%;留资成本20左右,ROI 1.2;
投放素材:如图;
投放亮点:注重现代社会对综合人才的需要,为我们提供多样化的技能培训课程。
02 某在线K12教育平台

投放效果:日消耗10000;留资成本 40;
投放素材:如图;
投放亮点:在疫情期间,给学生提供更加优质的线上辅导内容,充实学生的学习生活。
03 某在线英语教育平台

投放效果:日消耗5000;ios激活成本 24,安卓激活成本 9;
投放素材:如图;
投放亮点:给人们沉浸式的美式英语学习机会。虽然走不出家门,却能有身处国外的体验。
综上所述,可以看到,就教育行业而言,喜马拉雅拥有极强的投放潜力和变现能力,同时作为喜马拉雅合作代理商的微思敦,深入剖析每一个客户的产品特点和目标群体。以声为媒,以图文为辅,微思敦最大程度利用喜马拉雅在音频媒体上的强势渗透性和伴随性。让每一个客户的产品做到声声入耳,声入人心。
文中部分观点和图片来自QuestMobile、艾瑞咨询、易观
PS:如果想获得更多关于喜马拉雅的资讯,欢迎关注微信公众号“微思敦移动营销”,并在后台回复“喜马拉雅”,并可以通过以下方式联系我们,进行营销服务预约,我们将在第一时间响应您的需求~
TEL:400-003-5180
邮箱:hi@wesdom.me



